Схема движения материала в полимерном производстве и его учета.
-
- Сообщения: 173
- Зарегистрирован: 10 фев 2012, 21:06
- Страна, Регион, Область: Россия
- Город: Россия
- Благодарил (а): 46 раз
- Поблагодарили: 13 раз
Схема движения материала в полимерном производстве и его учета.
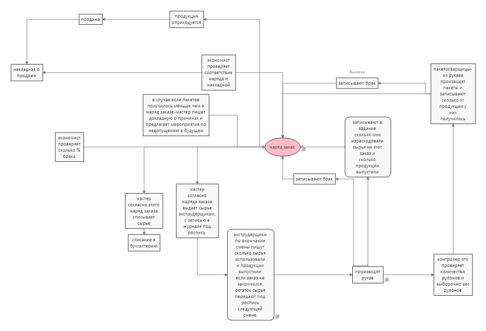
С наступающими праздниками уважаемые коллеги. Наступает новый год и появилось страстное желание навести порядок в учетной политике предприятия. Вопрос этот назревает уже давно. Первым шагом-было внедрение программы 1с, но к желаемому и четкому учету только эта мера не привела. Да, вроде бы, готовую продукцию заносим в программу-производим списание. А вот учет израсходованного сырья еще никак не настроили. Операторы берут сколько хотят из поддонов, в общем пока коммунизм в этом плане. Наметил для себя примерную блок схему движения материалов. Прошу покритиковать и поправить ошибки, если таковые имеются. Для сведения: производим полиэтиленовую упаковку. Имеем 3 экструдера и 5 пакетосварочных станков.
- Shadow
- Сообщения: 2953
- Зарегистрирован: 12 мар 2009, 12:53
- Страна, Регион, Область: Россия
- Город: Томск
- Откуда: Tomsk
- Благодарил (а): 245 раз
- Поблагодарили: 644 раза
- Контактная информация:
Re: Схема движения материала в полимерном производстве и его учета.
Лучше вас учет никто не сделает. Тут главное желание и воля. Если наметили план действий - пробуйте.
- kor
- Сообщения: 543
- Зарегистрирован: 18 фев 2017, 11:10
- Страна, Регион, Область: Россия
- Город: Ижевск
- Благодарил (а): 413 раз
- Поблагодарили: 412 раз
Re: Схема движения материала в полимерном производстве и его учета.
А в чем вопрос? Несоответствие норм фактическому расходу?
Нормы разделены на экструзию и изготовление пакетов или выполнены не конечный результат?
Нормы разделены на экструзию и изготовление пакетов или выполнены не конечный результат?
нет войне!
-
- Сообщения: 2183
- Зарегистрирован: 27 апр 2013, 02:27
- Страна, Регион, Область: Владимирская обл.
- Город: Владимир
- Благодарил (а): 772 раза
- Поблагодарили: 552 раза
Re: Схема движения материала в полимерном производстве и его учета.
А Вы сами свою блок-схему понимаете?
Я вот не понял...
-
- Сообщения: 557
- Зарегистрирован: 05 сен 2014, 12:17
- Страна, Регион, Область: РФ
- Город: Набережные Челны
- Благодарил (а): 126 раз
- Поблагодарили: 99 раз
Re: Схема движения материала в полимерном производстве и его учета.
Тоже не понял. Думал вначале, что один не понял)
Схема на первый взгляд структурирована, а по факту хаос и не читабельна для 3-го лица.
Схема на первый взгляд структурирована, а по факту хаос и не читабельна для 3-го лица.
-
- Старпом
- Сообщения: 6223
- Зарегистрирован: 18 авг 2010, 13:46
- Страна, Регион, Область: Россия
- Город: невест
- Откуда: Россия
- Благодарил (а): 2036 раз
- Поблагодарили: 1220 раз
Re: Схема движения материала в полимерном производстве и его учета.
А если заказы по 50 кг ? У экструдерщика геморрой с писаниной такой что работать некогда будет .
Спасибо деду за Победу!
-
- Сообщения: 109
- Зарегистрирован: 17 май 2010, 08:54
- Благодарил (а): 4 раза
- Поблагодарили: 58 раз
Re: Схема движения материала в полимерном производстве и его учета.
Схема у Вас без начала и без конца )ILJA199 писал(а): ↑28 дек 2017, 10:00С наступающими праздниками уважаемые коллеги. Наступает новый год и появилось страстное желание навести порядок в учетной политике предприятия. Вопрос этот назревает уже давно. Первым шагом-было внедрение программы 1с, но к желаемому и четкому учету только эта мера не привела. Да, вроде бы, готовую продукцию заносим в программу-производим списание. А вот учет израсходованного сырья еще никак не настроили. Операторы берут сколько хотят из поддонов, в общем пока коммунизм в этом плане. Наметил для себя примерную блок схему движения материалов. Прошу покритиковать и поправить ошибки, если таковые имеются. Для сведения: производим полиэтиленовую упаковку. Имеем 3 экструдера и 5 пакетосварочных станков.блок схема движения материала
Возможно, из-за этого Вы не можете прописать правильный алгоритм для операций учёта в 1С. Я так понимаю, начало учёта у Вас началось с конца процесса, теперь необходимо пройти путь до его старта.
Банально, но начинать надо с технологической карты от экономиста, занесения вида продукта в номенклатуру и на его основании выдачи заданий (сменных) на производство по сопряжённым участкам и заявок для снабжения на материалы.
Проще, если весь учёт идёт в кг, т.е. сырьё - полуфабрикат-продукт, сложнее, если кг переходят, например, в метры, штуки, а потом опять в те же кг.
Не знаю специфику Вашего производства, но на первый взгляд алгоритм следующий (утрирую):
1. Аппаратчику выписывается задание на смену - выпуск плёнки согласно ТК на продукт N, планируемый выпуск (кг,м?). По выпуску рулона аппаратчик вносит его в базу, как полуфабрикат, или конечный продукт. Кодировку можно придумать с учётом своих потребностей (закодировать дату, ассортимент, исполнителя и т.п.) При этом согласно ТК будет произведено списание сырья на этом участке. Плюс добавляем графу на брак, или ещё какие-то нюансы при производстве (например заправочные концы и т.п.). Рулон фиксируется по весу через взвешивание (нужно учесть точность весов), или через счётчик метража.
2. Оператор флексопечати (для примера опять же) получает сменное задание на выпуск определённого продукта, выбирает из базы 1С уже сформированный полуфабрикат (сформированный аппаратчиком), по факту вносит свой результат передела (оттиски, метры, штуки, кг), плюс учёт по браку или % отклонения от нормы на технологические особенности и формирует полуфабрикат для последующего передела.
3. Оператор пакетоделательной машины берёт маркированный рулон плёнки с печатью (на основании сменного задания для своего участка) и выполняет свою работу по производству. Вносит итоговый результат по конечному продукту (штуки, кг, метры) и, конечно, отмечает брак (при точном учёте по видам, типа печать, экструзия, заломы и т.п.)
4. Далее упаковка по тому же принципу.
В итоге на основании ТК и отслеживания движения рулона по процессам Вы можете отследить цепочку производства, исполнителей. Учесть фактический выход продукта из сырья. Проанализировать количество и виды брака, эффективность работы машин и персонала.
Всё это делается индивидуально с учётом нюансов как самого производства так и учёта в бухгалтерии ;)
Плюс всегда надо понимать какой результат хотите получить, иногда в этих "автоматизациях" возникает куча ненужных телодвижений, плодами которых никто не пользуется. Ну и человек, который будет всё это делать в 1С должен быть толковым и понимать суть производства, а таких не так много. Начинайте учёт с одного участка, смотрите его связи с остальными и по эти ниточкам распутывайте клубок. В любом случае будете переделывать несколько раз, но это будет постоянный качественный рост.
Стоит учитывать, что введение информации на участках операторами не избавляет от ошибок, которые трудно потом лопатить во всей цепочке, поэтому надо задуматься как о компетенции персонала, так и о упрощении интерфейса и ввода информации.
Взвесьте ещё раз все "за" и "против", порой дополнительная штатная единица по учёту решит проблему эффективнее и менее затратно, чем использование специализированного продукта, создание средств ввода и учёта, разработку и сопровождение алгоритма в 1С.
- Рейтинг: 10%
-
- Сообщения: 3615
- Зарегистрирован: 31 янв 2015, 20:16
- Страна, Регион, Область: Россия
- Город: Самара
- Благодарил (а): 275 раз
- Поблагодарили: 701 раз
Re: Схема движения материала в полимерном производстве и его учета.
Добрый день! Согласен с коллегой, что человек, который занимается вводом данных в систему должен быть толковым, понимать процесс, иначе толку нет, хотел бы отметить работал в одной конторе там было ведено сканирование сырья, отходов и готовой продукции, дело конечно затратное, но помогает показывать в системе объективную картину.
-
- Старпом
- Сообщения: 6223
- Зарегистрирован: 18 авг 2010, 13:46
- Страна, Регион, Область: Россия
- Город: невест
- Откуда: Россия
- Благодарил (а): 2036 раз
- Поблагодарили: 1220 раз
Re: Схема движения материала в полимерном производстве и его учета.
А зачем вся эта система ?
Спасибо деду за Победу!
-
- Сообщения: 3615
- Зарегистрирован: 31 янв 2015, 20:16
- Страна, Регион, Область: Россия
- Город: Самара
- Благодарил (а): 275 раз
- Поблагодарили: 701 раз
Re: Схема движения материала в полимерном производстве и его учета.
Она вообще-то нужна для учета сырья и готовой продукции, но если люди как следует не обучены, то это большая головная боль, может образоваться недостача сырья из-за некорректного ведения и долго можно оправдываться откуда взялась недостача.
-
- Сообщения: 173
- Зарегистрирован: 10 фев 2012, 21:06
- Страна, Регион, Область: Россия
- Город: Россия
- Благодарил (а): 46 раз
- Поблагодарили: 13 раз
Re: Схема движения материала в полимерном производстве и его учета.
Здравствуйте, отвечаю по порядку. Да есть несоответствие нормы и конечного результата. Производим много брака. Все это усиливается тем, что нет выдачи четкого количества под каждый заказ. Как и писал выше-операторы не осознают, что заказ можно выполнить с пользой для предприятия, только если израсходовать требуемое количество сырья и нормированное количество брака. А у нас так-сырья же навалом. Сделал брак-ну и фиг с ним-возьму еще с поддона и еще раз накручу рулоны. Жалко чтоли? Примерно такое мировозрение у некоторых работников.
-
- Сообщения: 173
- Зарегистрирован: 10 фев 2012, 21:06
- Страна, Регион, Область: Россия
- Город: Россия
- Благодарил (а): 46 раз
- Поблагодарили: 13 раз
Re: Схема движения материала в полимерном производстве и его учета.
Соглашусь с Вашими замечаниями. Ну пока уж набросал, что пришло на ум. Надо же с чего то начинать. Пока в голове некий хаос тоже. Расчитываю на то, что с помощью схем и Вашей помощи удастся структурировать информацию и потихоньку внедрить с корректировками.
-
- Сообщения: 173
- Зарегистрирован: 10 фев 2012, 21:06
- Страна, Регион, Область: Россия
- Город: Россия
- Благодарил (а): 46 раз
- Поблагодарили: 13 раз
Re: Схема движения материала в полимерном производстве и его учета.
А как у Вас Леха? Примерно так как я описал? По такой схеме работы в последние месяца мы производим очень большое количества брака. Многократные словесные увещевания, наказания провинившихся за 7 лет работы пока не сильно меняют ситуацию. Учет основанный на взаимном доверии не во всех предприятиях наверное работает. Да согласен с малыми заказами будет геморрой, но что вы тогда предлагаете? Какой выход из ситуации?
-
- Сообщения: 173
- Зарегистрирован: 10 фев 2012, 21:06
- Страна, Регион, Область: Россия
- Город: Россия
- Благодарил (а): 46 раз
- Поблагодарили: 13 раз
Re: Схема движения материала в полимерном производстве и его учета.
Благодарю за развернутый ответ! Если позволите задам вопросы. Я так понимаю, что наряд задание нужно выписывать в бумажном виде. И все записи будут туда заноситься сменным персоналом собственноручно? Написали все подробно-вроде все понятно. Но хотелось бы увидеть процесс выше. С того момента, когда поступило сырье. В моем понимании-оно приходуется на мастера. Далее он выдает сырье под каждый заказ и операторы используют его для изготовления рулонов, при этом фиксируя в наряд заказе сколько использовано сырья и сколько изготовлено продукции. При этом как то надо зафиксировать в этом же наряд заказе сколько осталось после каждой смены, иначе последний причину возможной нехватки выполненного заказа тем, что ему осталось мало сырья. Завсклада у нас нет, получается далее мастер приходует эти рулоны как полуфабрикат? И выдает уже для покраски или сразу нарезки, если в покраске нет надобности? Какие при этом документы оформляютя? Далее после покраски рулоны с печатью опять приходуются? Да, все это муторно и геморно конечно, кажется очень сложным и конечно бы сделал попроще если возможно. уважаемые коллеги как у вас?Alex писал(а): ↑29 дек 2017, 06:10Схема у Вас без начала и без конца )ILJA199 писал(а): ↑28 дек 2017, 10:00С наступающими праздниками уважаемые коллеги. Наступает новый год и появилось страстное желание навести порядок в учетной политике предприятия. Вопрос этот назревает уже давно. Первым шагом-было внедрение программы 1с, но к желаемому и четкому учету только эта мера не привела. Да, вроде бы, готовую продукцию заносим в программу-производим списание. А вот учет израсходованного сырья еще никак не настроили. Операторы берут сколько хотят из поддонов, в общем пока коммунизм в этом плане. Наметил для себя примерную блок схему движения материалов. Прошу покритиковать и поправить ошибки, если таковые имеются. Для сведения: производим полиэтиленовую упаковку. Имеем 3 экструдера и 5 пакетосварочных станков.блок схема движения материала
Возможно, из-за этого Вы не можете прописать правильный алгоритм для операций учёта в 1С. Я так понимаю, начало учёта у Вас началось с конца процесса, теперь необходимо пройти путь до его старта.
-
- Сообщения: 1253
- Зарегистрирован: 06 мар 2015, 13:55
- Страна, Регион, Область: Россия
- Город: Москва
- Благодарил (а): 228 раз
- Поблагодарили: 302 раза
- Контактная информация:
Re: Схема движения материала в полимерном производстве и его учета.
В Вашем случае, скорее всего, без расширения штата не обойтись. На мастера слишком много возлагаете обязанностей.
Если 1С внедрён на всех переделах, то полностью процесс от получения сырья до отгрузки готовой продукции проводится в программе. Сменный персонал сам вносит данные по расходу сырья и производству продукции, для чего этот персонал должен быть грамотным (как указывали ранее).
Если 1С внедрён на всех переделах, то полностью процесс от получения сырья до отгрузки готовой продукции проводится в программе. Сменный персонал сам вносит данные по расходу сырья и производству продукции, для чего этот персонал должен быть грамотным (как указывали ранее).
-
- Сообщения: 109
- Зарегистрирован: 17 май 2010, 08:54
- Благодарил (а): 4 раза
- Поблагодарили: 58 раз
Re: Схема движения материала в полимерном производстве и его учета.
Мне незнакома ваша структура, подчинённость, ответственность и т.п. Поэтому я сразу оговорился, что пишу абстрактный алгоритм. Не спешите, ещё раз обращаю внимание - подумайте что и в каком виде вы хотите получить, соберитесь с главбухом\экономистом, руководителем производства начальниками смен, мастерами и т.п. Чем больший массив данных вы будете набирать, тем больше аналитики из достоверных цифр можно выжать. Это и замена бумажных журналов, это и автоматический ввод некоторых данных, это может быть решением проблем с пересортом, анализ видов браков и бракоделов, таймирование процессов, реальная выработка на момент времени и т.п.ILJA199 писал(а): ↑29 дек 2017, 16:28Благодарю за развернутый ответ! Если позволите задам вопросы. Я так понимаю, что наряд задание нужно выписывать в бумажном виде. И все записи будут туда заноситься сменным персоналом собственноручно? Написали все подробно-вроде все понятно. Но хотелось бы увидеть процесс выше. С того момента, когда поступило сырье. В моем понимании-оно приходуется на мастера. Далее он выдает сырье под каждый заказ и операторы используют его для изготовления рулонов, при этом фиксируя в наряд заказе сколько использовано сырья и сколько изготовлено продукции. При этом как то надо зафиксировать в этом же наряд заказе сколько осталось после каждой смены, иначе последний причину возможной нехватки выполненного заказа тем, что ему осталось мало сырья. Завсклада у нас нет, получается далее мастер приходует эти рулоны как полуфабрикат? И выдает уже для покраски или сразу нарезки, если в покраске нет надобности? Какие при этом документы оформляютя? Далее после покраски рулоны с печатью опять приходуются? Да, все это муторно и геморно конечно, кажется очень сложным и конечно бы сделал попроще если возможно. уважаемые коллеги как у вас?
Если конкретно по расходу сырья (то опять же в общих чертах), списываете вы его по нуждам бухгалтерии, на кого конкретно, это ваш внутренний вопрос штатного расписания и ответственности. Как писал выше - сначала необходимо в 1с создать детальную ТК на продукт. Поэтому выдача сырья должна быть на основании просчёта веса полимера и добавок, если оператор выдал результат далёкий от ожидания, то:
- неверно составлена ТК
- проблемы с качеством (нестабильная работа оборудования)
- низкая компетенция оператора
- брак (нужно разбирать его причину)
- нарушен режим работы оборудования
и т.п.
По идее выпуск полуфабриката, отражённый в 1с, служит расчётом сдельной з\п аппаратчика.
Какие документы выписывать в виде задания тоже вопрос вашего уровня развития системы учёта, можно печатать, можно в электронном виде. Если у вас есть печать на рулоне, то правильнее зафиксировать рулон после экструзии как один полуфабрикат, а после нанесения логотипа как другой, например просто добавив к коду "Print", тогда, например, оператор пакетоделательной машины не сможет выбрать из списка своих заданий рулон без печати и покрошить его в пакеты, поскольку согласно ТК и сменного задания это будет не "его" рулон.
Но, сдаётся мне, если оператор может себе позволить сделать продукт при большем расходе количества сырья, то либо страдает дисциплина и квалификация, либо технология, либо оборудование виновато, с этим надо разобраться. Такие вещи учётом в 1с не решить ;)
В любом случае, мысль у вас верная, удачи!
- ПластСтер
- Сообщения: 2932
- Зарегистрирован: 29 окт 2009, 13:15
- Страна, Регион, Область: Россия
- Город: Стерлитамак
- Откуда: Как все
- Благодарил (а): 458 раз
- Поблагодарили: 807 раз
- Контактная информация:
Re: Схема движения материала в полимерном производстве и его учета.
С Новым годом!!!
Последний раз редактировалось ПластСтер 29 дек 2017, 18:26, всего редактировалось 1 раз.
Звать меня, Сергей
- ПластСтер
- Сообщения: 2932
- Зарегистрирован: 29 окт 2009, 13:15
- Страна, Регион, Область: Россия
- Город: Стерлитамак
- Откуда: Как все
- Благодарил (а): 458 раз
- Поблагодарили: 807 раз
- Контактная информация:
Re: Схема движения материала в полимерном производстве и его учета.
Начать, по моему, надо с этого. Брать должны столько сколько положено, а не сколько захочется.
Вы ответили на свой главный вопрос
Звать меня, Сергей
-
- Старпом
- Сообщения: 6223
- Зарегистрирован: 18 авг 2010, 13:46
- Страна, Регион, Область: Россия
- Город: невест
- Откуда: Россия
- Благодарил (а): 2036 раз
- Поблагодарили: 1220 раз
Re: Схема движения материала в полимерном производстве и его учета.
Выдача нормы сырья под конкретный заказ не изменяет отношение рабочего ,если дело действительно в человеческом факторе . Может стоит в сменном журнале указывать количество технологических отходов в килограмах/ рублях? Не уверен ,что только частица мотивационной системы сделает погоду ,нужен комплекс мер .
Вообще нормированная выдача сырья не как ни влияет на брак . Ну буду крутить всю смену не то ни сё - технологических отходов нуль ,а вся продукция полубрак .Оно вам нада? Или продукции сделаю не на весь заказ .Или производительность снижу - чтоб станок не выключать из за сырьевого голода .
Лишняя нервотрепка из за сырья мотивации персоналу тоже не прибавит . Учет не точен ( нет точной масы полимера в мешке,). Важнее именно решать проблеммы ,а решить невозможно без понимания причины .
Вообще нормированная выдача сырья не как ни влияет на брак . Ну буду крутить всю смену не то ни сё - технологических отходов нуль ,а вся продукция полубрак .Оно вам нада? Или продукции сделаю не на весь заказ .Или производительность снижу - чтоб станок не выключать из за сырьевого голода .
Лишняя нервотрепка из за сырья мотивации персоналу тоже не прибавит . Учет не точен ( нет точной масы полимера в мешке,). Важнее именно решать проблеммы ,а решить невозможно без понимания причины .
Спасибо деду за Победу!
- ПластСтер
- Сообщения: 2932
- Зарегистрирован: 29 окт 2009, 13:15
- Страна, Регион, Область: Россия
- Город: Стерлитамак
- Откуда: Как все
- Благодарил (а): 458 раз
- Поблагодарили: 807 раз
- Контактная информация:
Re: Схема движения материала в полимерном производстве и его учета.
Т.е. нужно разрешить смертную казнь. Сделал брак - выписывай в счёт зарплаты и пользуйся на здоровье.Это самая лучшая мотивация. Вы посмотрите, как сейчас многие относятся к своему имуществу, наплевательски. А Вы хотите, чтоб они к имуществу предприятия относились трепетно. Только под страхом финансовой или физической расправы, можно навести порядок. Полумеры не помогут.леха писал(а): ↑30 дек 2017, 02:23Выдача нормы сырья под конкретный заказ не изменяет отношение рабочего ,если дело действительно в человеческом факторе . Может стоит в сменном журнале указывать количество технологических отходов в килограмах/ рублях? Не уверен ,что только частица мотивационной системы сделает погоду ,нужен комплекс мер .
Вообще нормированная выдача сырья не как ни влияет на брак . Ну буду крутить всю смену не то ни сё - технологических отходов нуль ,а вся продукция полубрак .Оно вам нада? Или продукции сделаю не на весь заказ .Или производительность снижу - чтоб станок не выключать из за сырьевого голода .
Лишняя нервотрепка из за сырья мотивации персоналу тоже не прибавит . Учет не точен ( нет точной масы полимера в мешке,). Важнее именно решать проблеммы ,а решить невозможно без понимания причины .
Звать меня, Сергей
-
- Старпом
- Сообщения: 6223
- Зарегистрирован: 18 авг 2010, 13:46
- Страна, Регион, Область: Россия
- Город: невест
- Откуда: Россия
- Благодарил (а): 2036 раз
- Поблагодарили: 1220 раз
Re: Схема движения материала в полимерном производстве и его учета.
Несогласен , давайте разбирать причины брака и не делать работягу крайнем и без вины виноватым . Смертная казнь ,как жестокость наказания не влияет на уровень преступности .
Спасибо деду за Победу!
- kor
- Сообщения: 543
- Зарегистрирован: 18 фев 2017, 11:10
- Страна, Регион, Область: Россия
- Город: Ижевск
- Благодарил (а): 413 раз
- Поблагодарили: 412 раз
Re: Схема движения материала в полимерном производстве и его учета.
Давайте разберем по порядку. Вначале проверим нормирование сырья и материалов. Смотрим технологическую схему:
Приход сырья на склад --- Экструзия --- Нанесение рисунка---- Пакетирование
Дробление отходов
Если сомневаемся в норме расхода, то проверяем их по фактическому мат. балансу. Т.е скурупулезно считаем все входящие и выходящие потоки отдельно по стадиям - экструзия, флексопечать, пакетирование. Уточняем процент выхода отходов.
Затем. По выдаче материалов. Если на экструзии вы работаете уже 7 лет, то процесс явно непрерывен, и выдавать сырье на сутки или смену не имеет смысла. Расход сырья считаем по окончании месяца всегда в одно и то же время с учетом сырья в бункерах и брака на дробилках. Выход продукции заносим в 1С по окончании каждой смены. Количество брака на экструзии, установленного в норме расхода, определяется на основании мат. баланса. Обычно процент потерь на экструзии не превышает 3-5%. Окончательный процент брака и выводы по нему имеет смысл анализировать только за месяц.
Фексопечать. Желательно разделить склады сырья и полуфабрикатов как в помещении, так и в складах 1С. Здесь процесс периодический. Брак отслеживается легко.
Пакетирование аналогично. Не забываем вывести норму выхода отходов по каждому типоразмеру. В 1с ее заносим как возвратные отходы и распределяем на экструзии автоматически
Чтобы не запутаться по отходам в 1С. На экструзии отходы не заносятся. Грубо говоря, что вошло, то и вышло с учетом потерь при чистках и выбросов в атмосферу, а отходы на флексопечати и пакетировании должны быть занесены,а затем перемещены на склады экструзии как возвратные.
Приход сырья на склад --- Экструзия --- Нанесение рисунка---- Пакетирование
Дробление отходов
Если сомневаемся в норме расхода, то проверяем их по фактическому мат. балансу. Т.е скурупулезно считаем все входящие и выходящие потоки отдельно по стадиям - экструзия, флексопечать, пакетирование. Уточняем процент выхода отходов.
Затем. По выдаче материалов. Если на экструзии вы работаете уже 7 лет, то процесс явно непрерывен, и выдавать сырье на сутки или смену не имеет смысла. Расход сырья считаем по окончании месяца всегда в одно и то же время с учетом сырья в бункерах и брака на дробилках. Выход продукции заносим в 1С по окончании каждой смены. Количество брака на экструзии, установленного в норме расхода, определяется на основании мат. баланса. Обычно процент потерь на экструзии не превышает 3-5%. Окончательный процент брака и выводы по нему имеет смысл анализировать только за месяц.
Фексопечать. Желательно разделить склады сырья и полуфабрикатов как в помещении, так и в складах 1С. Здесь процесс периодический. Брак отслеживается легко.
Пакетирование аналогично. Не забываем вывести норму выхода отходов по каждому типоразмеру. В 1с ее заносим как возвратные отходы и распределяем на экструзии автоматически
Чтобы не запутаться по отходам в 1С. На экструзии отходы не заносятся. Грубо говоря, что вошло, то и вышло с учетом потерь при чистках и выбросов в атмосферу, а отходы на флексопечати и пакетировании должны быть занесены,а затем перемещены на склады экструзии как возвратные.
- Рейтинг: 5%
нет войне!
- kor
- Сообщения: 543
- Зарегистрирован: 18 фев 2017, 11:10
- Страна, Регион, Область: Россия
- Город: Ижевск
- Благодарил (а): 413 раз
- Поблагодарили: 412 раз
Re: Схема движения материала в полимерном производстве и его учета.
Отдельно по стимулированию выпуска качественной продукции. За много лет пришла к такому выводу.
Как известно, количество и качество находятся в прямом противоречии, поэтому формы оплаты труда на экструзии должны быть очень гибкими.
При освоении производства оплата должна быть повременной. Как только налажен выпуск качественной продукции переходим к сделке. Как только вышли на максимальную производительность опять переходим на повременку.
На повременке стимулируем производство премией, например, 30%, куда входят
10% - за выпуск месячного норматива продукции
10% - за сдачу продукции без брака
10% - за выполнения норм расхода
И там может быть много дополнительного - культура производства, межремонтные периоды и т.п.
Как известно, количество и качество находятся в прямом противоречии, поэтому формы оплаты труда на экструзии должны быть очень гибкими.
При освоении производства оплата должна быть повременной. Как только налажен выпуск качественной продукции переходим к сделке. Как только вышли на максимальную производительность опять переходим на повременку.
На повременке стимулируем производство премией, например, 30%, куда входят
10% - за выпуск месячного норматива продукции
10% - за сдачу продукции без брака
10% - за выполнения норм расхода
И там может быть много дополнительного - культура производства, межремонтные периоды и т.п.
- Рейтинг: 5%
нет войне!
-
- Старпом
- Сообщения: 6223
- Зарегистрирован: 18 авг 2010, 13:46
- Страна, Регион, Область: Россия
- Город: невест
- Откуда: Россия
- Благодарил (а): 2036 раз
- Поблагодарили: 1220 раз
Re: Схема движения материала в полимерном производстве и его учета.
Установим централизованную подачу сырья из силоса пневмотранспортом и весовыми дозаторами ,так чтоб оператор сырья не касался . Кого винить будем ? Дозатор ? Совсем дозаторы распоясались - вот и отходов много .
Представте что заказ будет большим и будет закончен через пару десятков лет .
Спасибо деду за Победу!
- ПластСтер
- Сообщения: 2932
- Зарегистрирован: 29 окт 2009, 13:15
- Страна, Регион, Область: Россия
- Город: Стерлитамак
- Откуда: Как все
- Благодарил (а): 458 раз
- Поблагодарили: 807 раз
- Контактная информация:
Re: Схема движения материала в полимерном производстве и его учета.
Исхожу из слов автора, что причиной брака является разгильдяйство и бестолковость начальства, которое порождает безответственность рабочих.
Автор видит причину, но не хочет влиять на происходящее. Если работник выпуская брак, залазит в "карман" предприятия, то, считаю, что предприятие, обязано делить данные риси с бракоделом.
Звать меня, Сергей
-
- Сообщения: 2183
- Зарегистрирован: 27 апр 2013, 02:27
- Страна, Регион, Область: Владимирская обл.
- Город: Владимир
- Благодарил (а): 772 раза
- Поблагодарили: 552 раза
Re: Схема движения материала в полимерном производстве и его учета.
Бракоделы - люди интересные, рублём их не возьмёшь...
- kor
- Сообщения: 543
- Зарегистрирован: 18 фев 2017, 11:10
- Страна, Регион, Область: Россия
- Город: Ижевск
- Благодарил (а): 413 раз
- Поблагодарили: 412 раз
Re: Схема движения материала в полимерном производстве и его учета.
Напрасно ломаем копья. Брак невыгоден никому.
Тоже сталкивалась с такой проблемой, когда работодателю-нехимику очень сложно объяснить непрерывность экструзии с полным рециклом сырья.
Инерция мышления не дает ему покоя по поводу брака. Между тем он не изменяет сдельную оплату работы, при которой оператор обычно очень слабо может повлиять на выпуск продукции: например, наличие сырья, заказов, укомплектованный штат, износ оборудования и т.п.
Никогда не просчитывала, но думаю, что при нынешней дороговизне сырья гораздо выгоднее использовать другие способы оплаты.
Тоже сталкивалась с такой проблемой, когда работодателю-нехимику очень сложно объяснить непрерывность экструзии с полным рециклом сырья.
Инерция мышления не дает ему покоя по поводу брака. Между тем он не изменяет сдельную оплату работы, при которой оператор обычно очень слабо может повлиять на выпуск продукции: например, наличие сырья, заказов, укомплектованный штат, износ оборудования и т.п.
Никогда не просчитывала, но думаю, что при нынешней дороговизне сырья гораздо выгоднее использовать другие способы оплаты.
- Рейтинг: 5%
нет войне!
- ПластСтер
- Сообщения: 2932
- Зарегистрирован: 29 окт 2009, 13:15
- Страна, Регион, Область: Россия
- Город: Стерлитамак
- Откуда: Как все
- Благодарил (а): 458 раз
- Поблагодарили: 807 раз
- Контактная информация:
Re: Схема движения материала в полимерном производстве и его учета.

Звать меня, Сергей
- Shadow
- Сообщения: 2953
- Зарегистрирован: 12 мар 2009, 12:53
- Страна, Регион, Область: Россия
- Город: Томск
- Откуда: Tomsk
- Благодарил (а): 245 раз
- Поблагодарили: 644 раза
- Контактная информация:
Re: Схема движения материала в полимерном производстве и его учета.
Чет все как то замудрено...
Даю схематоз по шагам:
1. Раз в месяц вы ДОЛЖНЫ снимать остатки по сырью, пф, отходам и продукции.
2. В журнале(не важно как вы его назовете) рабочий каждую смену для линии ставит сколько потратил сырья и сколько получил продукции +брака. ПРОВЕРЯЕТ, чтобы ИТОГО сходилось, если не умеет пользоваться калькулятором - положите товарные счеты. Как проверить сколько сырья в линии? Калибруете свой бункер один раз. и например 60 кг - это когда загрузчик отключается, емкость из которой сырье закачивается так же калибруется метками +- 5 кг можно легко поймать.
3. Намного сложнее все когда заходит ПФ в кг а выходят штуки - тут нужны нормы + дополнительный весовой контроль(для статистики). Создаете, ведете, анализируете, вносите правки.
4. Берете excel , а не 1С!!! и строите таблицы. Тут уж сами - как вам угодно! либо сквозные либо отдельными периодами. НО! самое главное в конце- когда вы с снимете остатки у вас будут отклонения. Таблицу желательно везти каждый день - по горячим следам - особая опасность период с вечера пятницы по утро ПН.
5. На основании отклонений начинаете профилактику! - кому вазелин, а где и весы дополнительные поставить и т.д.- работа долгая и муторная.
Даю схематоз по шагам:
1. Раз в месяц вы ДОЛЖНЫ снимать остатки по сырью, пф, отходам и продукции.
2. В журнале(не важно как вы его назовете) рабочий каждую смену для линии ставит сколько потратил сырья и сколько получил продукции +брака. ПРОВЕРЯЕТ, чтобы ИТОГО сходилось, если не умеет пользоваться калькулятором - положите товарные счеты. Как проверить сколько сырья в линии? Калибруете свой бункер один раз. и например 60 кг - это когда загрузчик отключается, емкость из которой сырье закачивается так же калибруется метками +- 5 кг можно легко поймать.
3. Намного сложнее все когда заходит ПФ в кг а выходят штуки - тут нужны нормы + дополнительный весовой контроль(для статистики). Создаете, ведете, анализируете, вносите правки.
4. Берете excel , а не 1С!!! и строите таблицы. Тут уж сами - как вам угодно! либо сквозные либо отдельными периодами. НО! самое главное в конце- когда вы с снимете остатки у вас будут отклонения. Таблицу желательно везти каждый день - по горячим следам - особая опасность период с вечера пятницы по утро ПН.
5. На основании отклонений начинаете профилактику! - кому вазелин, а где и весы дополнительные поставить и т.д.- работа долгая и муторная.
- Рейтинг: 15%
-
- Старпом
- Сообщения: 6223
- Зарегистрирован: 18 авг 2010, 13:46
- Страна, Регион, Область: Россия
- Город: невест
- Откуда: Россия
- Благодарил (а): 2036 раз
- Поблагодарили: 1220 раз
Re: Схема движения материала в полимерном производстве и его учета.
Но при этом ,повторюсь, масса входящего сырья неизвестна ! Подразумевается что в мешке 25 кг ,но по факту сколько ? И какова ошибка по итогам месяца если производительность трех станков 1,5 тонны в смену ,а в каждом мешке 24,8 кг ? Зачем пять кило ловить при недостаче в тонну ?
Спасибо деду за Победу!
Кто сейчас на конференции
Сейчас этот форум просматривают: нет зарегистрированных пользователей и 17 гостей